Página de inicio Mi Correo






   » Foro
   » Nuevo Foro
   » Mi Correo
   » Mis Actividades...


--- Novedades ---



    
  » Zona de Lectores (Grabador de PIC)  

.: Grabador de PIC - Por Alfonso Aguilar

Hola, bueno, te explico...

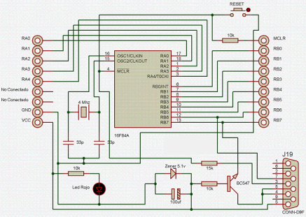
exactamente yo no he hecho nada nuevo, al menos eso pienso yo, el circuito que uso con mis PICs es algo así como una placa base, pero para pics, en la que está incluida el grabador, el cual es un JDM el básico para 16F84a, y tb le he incluido el oscilador, en mi caso un cristal de 4 Mhz con sus condensadores de 33 pf y la resistencia al MCLR con su pulsador para hacer las veces de reset, eso hace que cada vez que quiera hacer algo en breadboard o protoboard, simplemente coloque la base pic y nada más, luego como el grabador está integrado en la base, ya no es necesario sacar el pic para grabarlo, la razón de pq hice esto, es pq una vez se me rompio la patita del bit 0 del portA y la verdad es que aunque es barato... una patita rota es una patita rota.

He diseñado 3 tipos de Bases PIC, todas son iguales, solo cambian en el aspecto.

.: La primera que cree, el TIPO A:

Con una sola hilera de Pines, los 8 primeros son el PORTB, los 5 siguientes son el PORTA, los 2 últimos son los correspondientes a VDD y VSS, hay algo que aún no he entendido, esta base programadora funciona bien al 100% no se pq las 2 siguientes, las monte exactamente iguales, y no funcionaron, tube que aislar en un pin al MCLR ya que si lo conectaba directamente al VDD, daba un error al programar del tipo "MCLR Activado" y no me permitía grabar ni borrar ni nada, el esquema que te envío, es el que actualmente uso, pero vamos, que en cuanto lo veas, lo entenderás al 100% y es más, seguro le sacas algunos errores, pq yo solo soy aficionado, y creo que esta base pic, me ha salido de casualidad.

.: El TIPO B, es como un cartucho de Nintendo...
.: El TIPO C es el que dije que tiene pinta de Basic STAMP

La verdad es que no hay mucho que explicar, es cuestión de imaginación, cada uno puede hacerse la base como mas le guste, o como mas útil le parezca...

.: Esquema básico para los 3 Diseños:

El programa para grabar el pic, es el WinPic800, el diseño de la placa está hecho en ISIS PROTEUS, ambos pueden bajarlo desde aquí...

Gentileza de Alfonso Aguilar...
http://maskax.sourceforge.net



    
--| |--